您的位置:首页 > 关键词 > 总支出

总支出

中足联:中超年支出不超过6亿、国内

推荐中足联:中超年支出不超过6亿、国内

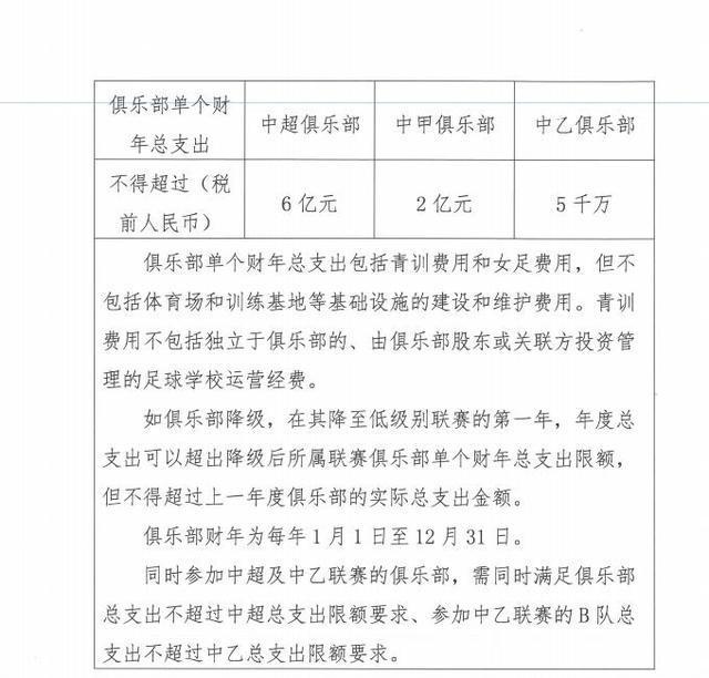
12月3日,中国足球职业联赛联合会发布三级联赛财务约定指标的通知,其中规定了新赛季中超球员的年薪限额。同时规定中超单个财年总支出不得超6亿、中甲2亿、中乙5千万。具体来说

中超 2025-12-04

相关资讯

    暂无相关资讯

相关短视频

    暂无相关资讯

回顶部